做靠谱的充电桩设备生产厂家 聚焦于充电桩设备的技术研发、生产制造、服务保障
张经理180 2652 2512

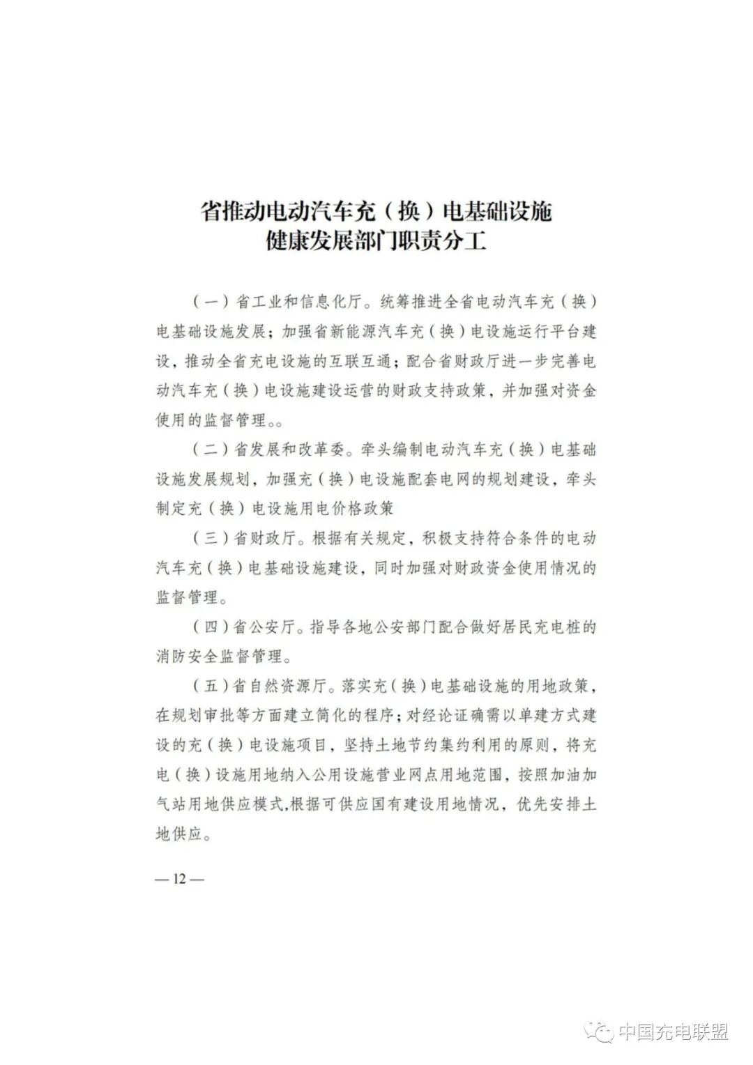
政策|江苏省印发《关于进一步促进电动汽车充(换)电基础设施健康发展的实施意见》的通知

发表时间:2022-11-07 10:53作者:2022-11-07国恒充电桩高性价比靠谱www.ghcdz.cn来源:国恒充电桩网址:http://www.ghcdz.cn

近日,江苏省工业和信息化厅会同省十三部门联合印发《关于进一步促进电动汽车充(换)电基础设施健康发展的实施意见》(以下简称《意见》)的通知。

《意见》明确要统筹推进城乡地区充(换)电设施布局。优化城市公共充(换)电网络建设布局。新建的大于2万平方米的商场、宾馆、医院、办公楼等大型公共建筑配建停车场,社会公共停车场和文化旅游场所停车场,建有充电设施的停车位应不少于总停车位的10%,并划定专用标识。优先利用现有土地资源,合理规划一批公共充(换)电站。鼓励有条件的加油站,在区域外配套建设充(换)电设施。政府机关、企事业单位等内部停车场根据需要配建一定的充电设施,满足公务用车和职工私家车充电需求。加快乡村充电基础设施建设。在现有充电基础设施乡镇全覆盖的基础上,统筹考虑乡镇村实际充电需求和车辆电动化发展趋势,按适度超前的原则完善乡镇充电服务、有序布局村级充电网络。稳步推进公路沿线快充网络建设。高速公路服务区建设的充电基础设施或预留建设安装条件的车位原则上不低于小型客车停车位的10%。积极引导农村公路沿线乡镇优先在交通枢纽、公共停车场等场所,配置公共充电基础设施,强化公路沿线充电基础服务。

《意见》明确要加快推进居住社区充电设施建设。开展居住社区充电设施有序充电和统建统营。推进居住社区充电设施建设与改造。具备安装条件的居住社区要配建一定比例的公共充电车位,建立充电车位分时共享机制,为用户充电创造条件。新建居住社区要确保固定车位100%建设充电设施或预留安装条件。

《意见》明确要加强新业态新技术的应用。加强技术创新与标准制定。围绕大功率充电,推进有关行业标准制定和推广应用,加强跨行业协作,推动产业各方协同升级;加快无线充电、自动无人充电等新技术研发和应用;推动主要应用领域形成统一的换电技术标准,提升换电模式的安全性、可靠性与经济性。加快换电模式和“光储充”试点应用。省工业和信息化厅加快推动换电模式应用,围绕港口、城市转运等场景应用,支持建设布局专用换电站,加快车电分离模式探索和推广;探索开展“光储充”一体化试点应用。

全文如下:

图片

图片

图片

图片

图片

图片

图片

图片

图片

图片

图片

图片


图片

图片

图片

来源:中国充电联盟,广东国恒充电桩编辑整理。如有侵权请联系删除。

惠州国恒充电桩有限公司主要经营:国标新能源汽车充电桩、交流充电桩、直流充电桩、充电站、换电站、充电设备、充电系统设施设备产品的技术、研发、销售、运营、租赁、管理、安装施工工程、维护服务;充电桩运营、充电站运营、停车场经营;新能源汽车和电瓶车充电服务、移动充电服务;新能源汽车的销售、租赁服务;软件开发及销售;机电设备安装工程、光伏设备安装工程;电力工程设计及技术咨询服务;电力工程设备、环网柜、配电箱、高低压成套设备、箱式变电站、变压器、通讯设备的研发销售;膜结构工程、钢结构工程、停车棚、光伏车棚、光储充一体化工程产品技术研发及应用、销售、安装施工服务。公司定位做高性价比、靠谱的充电桩设备一站式服务厂家www.ghcdz.cn。欢迎来洽或致电咨询张经理18026522512 。

0e4dce38f6d573a95532eb66545bdde.jpg






联系电话:张经理180 2652 2512
微信/QQ:156805150 联系邮箱:156805150@qq.com 联系地址:广东省惠州市博罗园洲大道1709-3
> 了解我们
公司简介 资质证书
交流充电桩 直流充电桩
> 产品中心
贴牌代工
代理合作
> 市场战略
惠州市国恒充电桩有限公司主要经营:新能源汽车充电桩,120kw双枪直流充电桩,240kw双枪重卡充电桩,300kw充电桩,320kw充电桩,360KW充电桩,新能源装载机充电桩,新能源重卡充电桩,新能源搅拌充电桩,双枪同充,新能源电动矿卡充电桩,泥头车充电桩,360kw电动牵引车快速充电桩,交流充电桩,直流充电桩,移动充电桩,储能充电桩,无线充电设备,光伏充电桩,充电站,换电站,充电设备,充电桩安装施工工程维护服务;惠州充电站,广东直流充电桩厂家,7kw交流充电桩,博罗充电桩,惠城充电桩,惠东充电桩,龙门充电桩,惠阳充电桩,东莞充电桩厂家,广州充电桩,深圳充电桩,珠海充电桩,汕头充电桩,佛山充电桩,韶关充电桩,河源充电桩,梅州充电桩,汕尾充电桩,江门充电桩,阳江充电桩,湛江充电桩,茂名充电桩,肇庆充电桩,清远充电桩,潮州充电桩,云浮充电桩,内蒙充电桩,广西充电桩,山西充电桩,充电站站加盟代理合作,新能源汽车充电桩,充电站建设运营,充电站多少钱技术方案指导......